贵州师范大学应用心理(专硕)考研初试参考书单_贵州师范大学专硕_考研干货_众学简快官网-专注心理学考研,圆你名校梦-考研人帮考研人,我的今天你的明天
首页
产品简介
心理学定向备考套餐
心理学312统考套餐
心理学私享订制套餐
心理学非全日制备考套餐
心理学系统备考套餐
北京师范大学心理学347定向备考套餐
考研干货
参考书单
真题分析
高分经验
视频课程
福利资料
院校考情
招生简章
复试考情
录取名单
关于简快
公司介绍
师资力量
覆盖院校
简快佳绩
品牌资讯
报名中心
考研干货 >>参考书单 >>
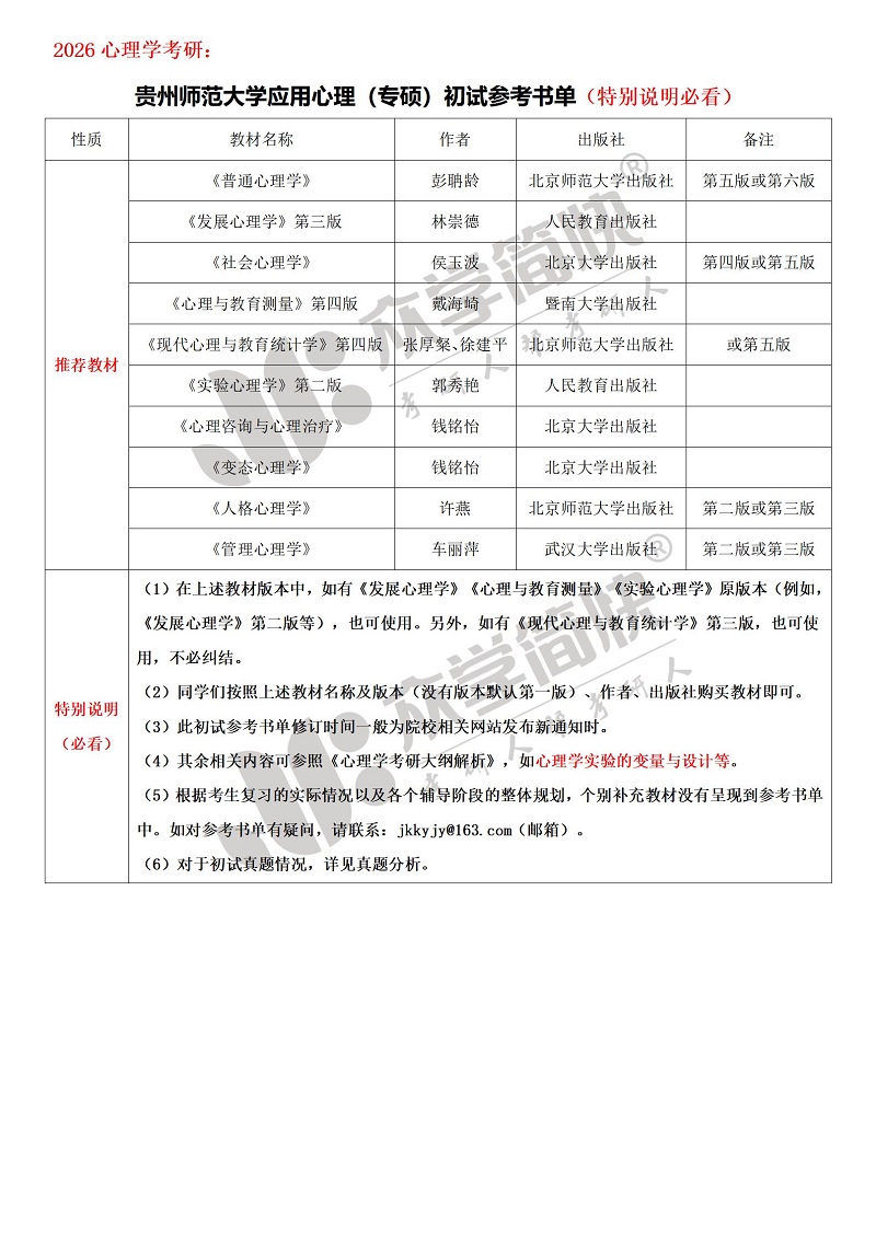
贵州师范大学应用心理(专硕)考研初试参考书单
贵州师范大学应用心理(专硕)考研初试参考书单
0731-85013455